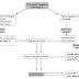
| Según el análisis del ADNmt, se pueden distinguir dos subpoblaciones neandertales con trayectorias demográficas separadas. |
Love Dalén, Ludovic Orlando, Beth Shapiro, Mikael Brandström-Durling, Rolf Quam, M. Thomas P. Gilbert, J. Carlos Díez Fernández-Lomana, Eske Willerslev, Juan Luis Arsuaga y Anders Götherström han analizado el ADNmt de 13 individuos neandertales, incluyendo una nueva secuencia de un individuo cuyos restos se hallaron en Valdegoba, norte de España, datados en 48,5 ka por radiocarbono.
Los análisis permiten distinguir dos subpoblaciones con trayectorias demográficas separadas:
- Los neandertales recientes (<48 ka) de Europa Occidental.
- Muestran un clado monofilético poco profundo, con una baja variación genética.
- Neandertales más antiguos y neandertales de Europa Oriental.
- Forman un grupo parafilético basal.
- Muestran continuidad genética hasta la separación de la especie hace 28 ka.
La explicación más parsimoniosa de estos resultados indica:
- Una divergencia inicial entre las poblaciones de neandertales en Europa Oriental y Occidental hace 70-55 ka.
- La extinción de los neandertales en la mayor parte de Europa Occidental hace 58-48 ka, asociada a los eventos Heinrich 5 y 6 de temperaturas extraordinariamente bajas, especialmente en Europa Occidental.
- Un repoblamiento neandertal de Europa Occidental a partir de una pequeña población procedente de Europa Oriental o de algún refugio, antes de la llegada a la región de los HAM.
Características de los neandertales
No hay comentarios:
Publicar un comentario